Jens Mühlstedt | UX Designer
About Me
Services
Contact
About Me
all
Contact
Services
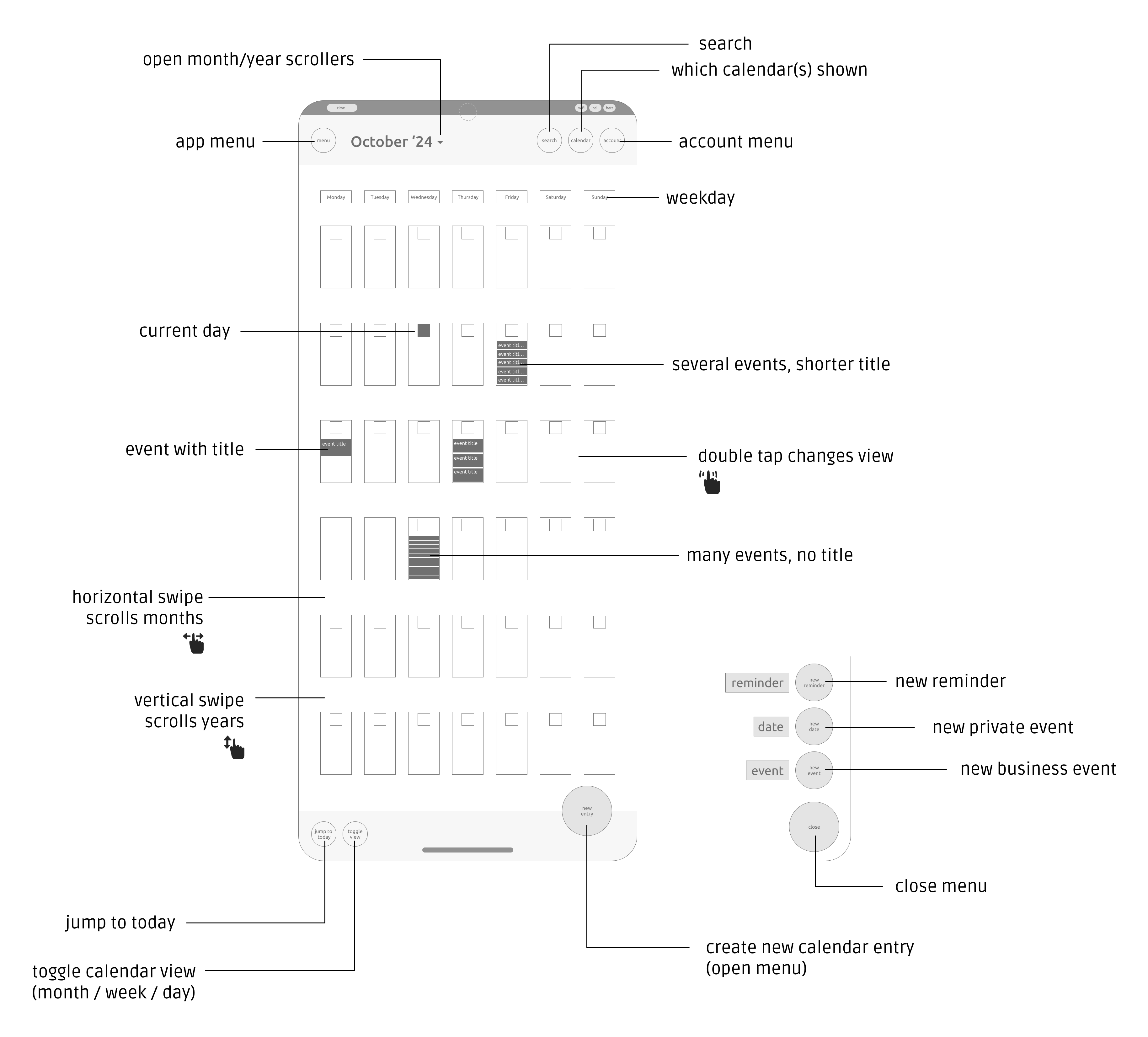
Mobile Wireframes
Wireframe
Prototype